
消费质量报全媒体记者 郭剑夫牛达人配资
近日,有网友反映,当前耙耙柑尚未成熟,未到最佳采摘期,为何在多地商场的货架上已有“蒲江耙耙柑”的身影?
带着网友的疑问,12月24日,记者联系到蒲江县西来镇白马新村一采摘园负责人徐先生。据其介绍,目前耙耙柑还未成熟,要到下个月才开始采摘。今年耙耙柑的零售价预计在每斤六到七元左右,批发价约为每斤四元。
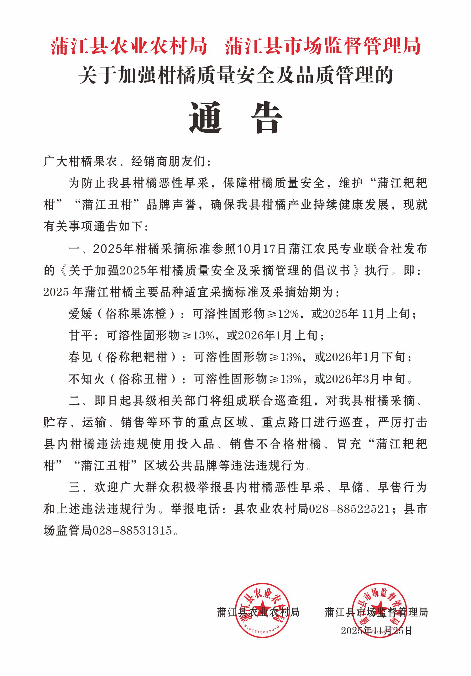
蒲江县农业农村局、蒲江县市场监管局也在近日联合发布《关于加强柑橘质量安全及品质管理的通告》(以下简称《通告》),明确规定了本年度柑橘主要品种的质量安全标准和采摘起始时间。《通告》特别指出,备受消费者喜爱的“蒲江耙耙柑”(学名“春见”)牛达人配资,建议采摘始期为2026年1月下旬,且可溶性固形物含量需达到13%以上。这意味着目前市面上销售的所谓正宗“蒲江耙耙柑”尚未到最佳采收时节,消费者购买时需谨慎。
该《通告》旨在防止柑橘恶性早采,保障柑橘质量安全,维护“蒲江耙耙柑”“蒲江丑柑”等地理标志产品的品牌声誉,确保浦江县柑橘产业持续健康发展。《通告》中,除耙耙柑外,也明确了“不知火”(丑柑)的建议采摘始期为2026年3月中旬,“甘平”为2026年1月上旬,“爱媛”(果冻橙)则为2025年11月上旬。
为确保规定落实,12月以来,蒲江县市场监管局工作人员对辖区农贸市场、大型超商柑橘开展专项检查,严厉打击违法违规使用投入品、销售不合格果品以及假冒“蒲江耙耙柑”品牌等行为。
抖音电商发布的《2025柑橘消费趋势报告》显示,四川耙耙柑是该平台消费者最喜爱的五大柑橘品种之一,在2024年10月至2025年10月期间累计售出超2200万单。蒲江县作为全省耙耙柑主产区,种植面积约18万亩牛达人配资,占成都全市一半以上,产量占比超过70%。
“耙耙柑的生长情况受种植基地的地理环境、气候及果农的种植技术等多种因素影响。总体来看,今年耙耙柑的生长情况良好,未受恶劣天气影响。”徐先生表示。
在问及蒲江耙耙柑与眉山丹棱耙耙柑(大雅柑)有何区别时,徐先生表示,两者品质均十分优秀,蒲江耙耙柑一般是1月至3月初上市,丹棱耙耙柑(大雅柑)则是2月下旬至3月下旬上市的晚熟品种。除了上市时间不同,消费者可根据个人口味偏好选择,喜欢细腻多汁的选蒲江,偏爱紧实带蜜香的选丹棱。
消费质量报呼吁消费者参与监督。如遇柑橘恶性早采、早储、早售及假冒国家地理标志保护产品等行为,可拨打消费质量报维权热线:028-86966315。

(图片说明:浦江发布的《关于加强柑橘质量安全及品质管理的通告》)

(图片说明:截至12月24日牛达人配资,徐先生果园中的“浦江耙耙柑”尚未成熟)
易配网提示:文章来自网络,不代表本站观点。